首页
通知
报名
作品
关于
兑换
登录
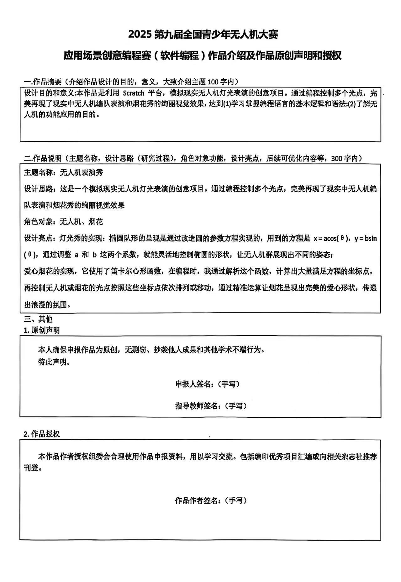
第九届优秀作品展示- 高中组C
首页
作品展示
音视频
https://data.weilaisky.cn/第九届优秀作品 高中组C.zip
上一篇
下一篇
关于 第九届优秀作品展示- 高中组C
2810 次阅读
146 天前
搜索