首页
通知
报名
作品
关于
兑换
登录
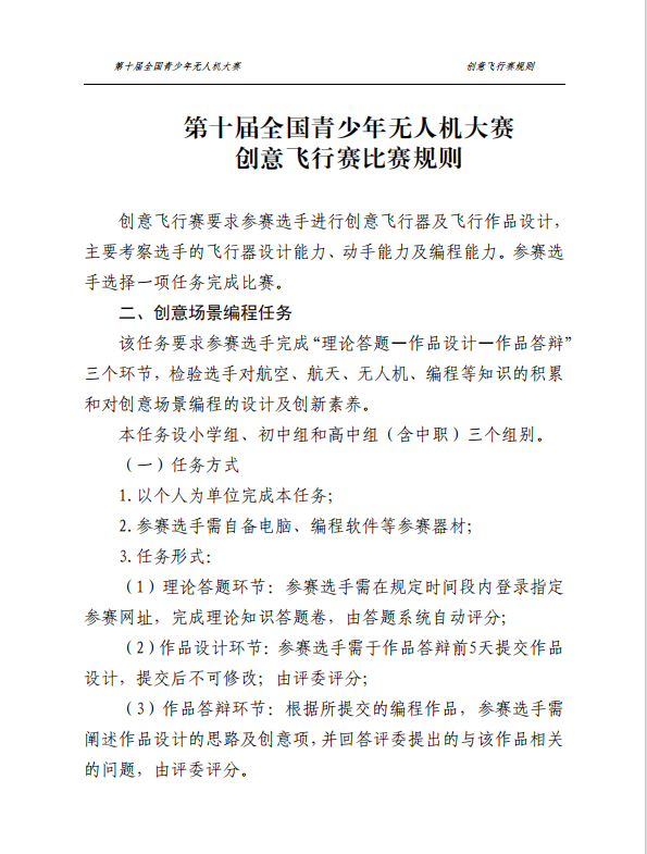
创意飞行赛-创意场景编程任务规则
首页
赛事公告
上一篇
下一篇
关于 创意飞行赛-创意场景编程任务规则
985 次阅读
68 天前
搜索